二手房

二手房 出租房 商铺 厂房 写字楼 仓库 土地 楼盘
不动产登记实现赣州五区一体化
时间:2021-06-03浏览:807

自2021年5月31日起,赣州市中心城区五区(章贡区、赣县区、南康区、赣州经济技术开发区、赣州蓉江新区)不动产登记开启“全城通办”,登记业务包括国有建设用地使用权及房屋所有权变更登记、不动产权证书登记证明换发、注销抵押登记等(详见附表)。五区不动产登记点设置“全城通办”专窗,安排专人受理业务,实现不动产登记“多点受理、就近办理,便利办理”,企业和群众办理不动产登记业务,可根据自身便利在五区任意选择登记服务点就近办理


↓代表性实例↓

“太方便了,原来还得专程跑到市不动产登记中心直属二所(南康区)办理类似的业务,以后我们在家门口就能办事啦!”5月31日下午,家住章贡区的毛先生在赣州市不动产登记中心完成了自己在南康买的那套房子的注销抵押登记,这是全市五区“全城通办”不动产登记业务的首例业务。

图片

“全城通办”改变了不动产按照属地登记的传统模式,企业和群众办理不动产登记业务,可根据自身便利在五区任意选择,实现就近办证,只跑一趟,只交一次材料。接下来,赣州市自然资源局将加强信息化建设实现不动产登记全市通办,打通县与市、县与县之间不动产登记系统的信息壁垒,权利人可随时随地通过“赣州市不动产登记中心”微信公众号实时查询,实现不动产登记全流程网上办理。


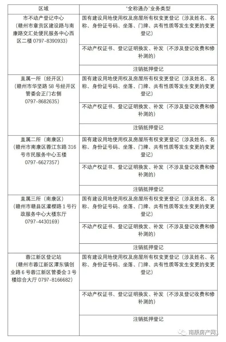
↓登记业务↓

图片


Copyright 2021 南康房产网-南康房产资讯网-南康生活网房地产频道 客服热线:13576733268

南康房产网f0797.com收集南康本地最新最全的新房楼盘信息、二手房、商铺店面、仓库土地出售出租信息,本地房产中介可在本站发布房源信息,触达南康有购房租房需求用户。是赣州市南康区本地受欢迎的房地产信息网站

ICP证:赣ICP备18001792号-2 公安备案号:赣公网安备 36070302360803号 南康房产网sitemap.xml

手机版

微信公众号

客服微信

发布房源 中介入驻 网站客服 返回顶部